大家好,这里是正惊游戏,我是你们的正惊小弟。
欢迎来到每周神评论,一周游戏资讯看沙雕网友如何吐槽。
前方高能预警……

《幻塔》发现重大BUG 官方发放SSR武器
《幻塔》作为完美世界旗下非常著名的科幻系列二次元手游,最近可以说风头正盛。但是该游戏一直被曝出一些大大小小的负面新闻,这次更是被爆出出现超级严重BUG:玩家可以通过脱离卡死在加载时间内重复刷游戏货币,包括充值货币和月卡。这一大BUG一时间又让该游戏处于风口浪尖,官方也及时回应。

完美方面表示目前已经修复了该项BUG,并且将利用BUG获得不当利益的玩家进行封号处理。修复过后,游戏内所有18级以上的玩家发放自选常驻特供池SSR武器箱*1+自选大师级装备箱*3补偿,也就是玩家可以自己选择游戏内的强力武器。


网友们表示:




173网友表示:


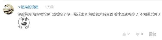
小弟只能说,给1个SSR武器失忆,2个SSR年度最佳,3个SSR开放世界抗鼎之作!


Steam或被列入黑名单
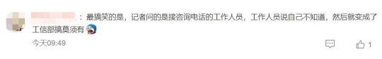
日前有网友爆料,国内Steam方面官方网站steampowered.com被列入黑名单,国内部分地区无法直接连接该网站浏览内容。该事件引起网友一阵热议,也有国内记者联系工信部工作人员询问此事,对方表示尚不清楚具体原因,但如果被拉黑必定是涉嫌违规违法,但整改后能否继续访问或者有其他后续影响,目前无法确定。

或许大多玩家也发展,从圣诞促销后Steam页面似乎越来越难以访问,有玩家表示该网站并非官网,也有玩家表示可能是网络攻击或者波动导致,之前就一直存在。不过Steam平台目前在国内大多数地方访问均正常,其后续发展玩家们只能静观其变了。


网友们这样看:





小弟只能说虽然小弟能够直连,但还是希望大家都能不被墙,毕竟这样全世界幸福的人总数才会增加。


冒充老干妈员工诈骗腾讯案一审宣判
根据国内媒体消息,12月29日贵阳市南明区法院对当初的老干妈与腾讯诈骗案进行了一审宣判,当初冒充老干妈员工,与腾讯签订伪造的合同进行诈骗获取利益的案件,涉事的3人分别被判处有期徒刑12年、7年、6年。

小弟带大家简要回顾当时的案情,涉事三人1男2女年龄均在40岁左右,伪造老干妈公司印章,冒充老干妈公司市场部经理与腾讯方面签订QQ飞车的广告投放合同,并获取对应游戏礼包码,然后三人倒卖该礼包码获取利益。但腾讯方面在投放广告后未收到老干妈方费用,于是起诉老干妈冻结其资产。在核实情况发现是诈骗行为后,两家公司已经握手言和。


网友们这样看:




173网友表示:


小弟只能说原来以实力著称的南山必胜客也有吃瘪的一天,但是老干妈此次却意外获得超高曝光率,可以说是非常惊喜。


《穿越火线》内部人员开挂乱封号被腾讯处理
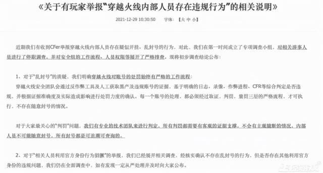
之前《穿越火线》游戏出现恶性事件,原因是疑似游戏内部工作人员开外挂,并且对其他玩家进行乱封号的行为。12月29日,腾讯方面终于也在一顿声讨中做出了相应的回应。官方表示已经对相关涉事的人员进行了停职调查。

但是同时官方也否认了乱封号的情况,表示游戏对于账号的封禁需要走严格的流程。而且根据调查,这次玩家反馈工作人员乱封号的问题出现证据不足的情况,因此员工是否存在违规利用官方身份还需要更多的核验。因为之前腾讯的《枪神纪》之前也出现类似情况,玩家对于这次的官方回应并不买账。

网友表示:





小弟只能说,怎么这件事把官方代理这款游戏代理出一种私服的味道,希望官方能够给出后续调查结果对于内鬼严惩不贷!


父亲送儿子游戏,却因网速慢而错过节日
日前,国外已经进入了圣诞节的狂欢当中,但是却有一则新闻让国外网友们感觉又好笑又心酸。一名父亲在给自家儿子准备的游戏大礼《极限竞速:地平线5》,虽然本意非常OK,却因为买的是数字版,自家网速太慢导致需要下载72个小时才能玩上,儿子当场从开心转变成了崩溃状态。

该父亲也解释自己并非游戏玩家,买游戏时不知道数字版和实体版的区别,只购买了数字版和实体方向盘希望儿子能够玩的开心。但是自己的网速买的时候被忽略,光纤需要明年才能装备齐全,因此自己儿子只能等明年才能好好享受这款圣诞节礼物了。这款103G大小的游戏确实需要下载很久,因此父亲晒出了一张儿子崩溃捂脸的照片。

网友们表示:




小弟只能说还有一天就到明年了,希望小朋友新年第一天就能玩上该游戏,这样想可比小弟小时候幸福多了。
最后一个正惊问题:你有没有对以上想吐槽的,请在评论区写出来


留言评论
暂无留言